1. Nhận thức về kinh tế tuần hoàn
Kinh tế tuần hoàn (KTTH) thúc đẩy quá trình chuyển đổi từ mô hình kinh tế tuyến tính - chỉ quan tâm đến việc khai thác tài nguyên, sản xuất và vứt bỏ sau tiêu thụ, hệ quả là tạo ra một lượng phế thải khổng lồ sang mô hình chú trọng việc quản lý, tái tạo tài nguyên theo một vòng khép kín, tránh tạo ra phế thải, giảm tác động xấu đến môi trường.
KTTH là một hệ thống công nghiệp được phục hồi, tái tạo theo thiết kế, dựa trên 3 nguyên tắc chính là duy trì, tăng cường vốn tự nhiên; tối ưu hóa năng suất tài nguyên; thúc đẩy hiệu suất toàn hệ thống bằng cách tối thiểu các ngoại ứng tiêu cực ở tất cả các cấp độ nỗ lực khác nhau. Theo đó, trong KTTH, giá trị của sản phẩm, nguyên vật liệu, tài nguyên được duy trì trong nền kinh tế càng lâu càng tốt và tạo ra chất thải tối thiểu.
Biện pháp thực hiện KTTH rất đa dạng, thông qua nhiều hình thức khác nhau như từ chối sử dụng sản phẩm gây hại cho môi trường; áp dụng các biện pháp sửa chữa, tái sử dụng, tái sản xuất, tái chế, cộng sinh công nghiệp để đạt được mục tiêu giảm tiêu hao nguyên liệu, nhiên liệu, kéo dài vòng đời sản phẩm, hạn chế tối đa lượng chất thải thải ra môi trường.
KTTH có thể nhận diện, đánh giá ở nhiều cấp độ khác nhau, gồm cấp độ vĩ mô (một quốc gia, một vùng); cấp độ trung gian theo không gian của một khu đô thị để hình thành ra khu đô thị tuần hoàn; cấp độ vi mô theo từng doanh nghiệp, cơ sở kinh doanh cụ thể hoặc cấp độ từng sản phẩm.

Hình 1. Các cấp độ của KTTH
(Nguồn: S. Vanhamaki et al., (2019, p.33)
KTTH tạo ra cơ hội mới và yêu cầu mới cho doanh nghiệp, thông qua việc đổi mới, sáng tạo, áp dụng các nguyên tắc, biện pháp của KTTH, tận dụng công nghệ, thiết bị và số hóa sẽ tạo ra các cơ hội cho doanh nghiệp để hình thành ra các mô hình kinh doanh tuần hoàn (OECD, 2003): (i) Hình thành mối quan hệ với khách hàng thông qua việc cung cấp các dịch vụ thay vì bán sản phẩm; (ii) Thiết kế sản phẩm hoặc quy trình sản xuất kinh doanh theo nguyên lý tuần hoàn; (iii) Hình thành chuỗi giá trị tuần hoàn; (iv) Bản sắc bền vững thông qua việc xem xét bán hàng theo nguyên lý tuần hoàn là cách tiếp cận độc đáo và hấp dẫn.
KTTH đôi khi được coi là một cách để bảo vệ doanh nghiệp khỏi sự khan hiếm tài nguyên và biến động giá cả liên quan. KTTH tạo ra nhu cầu trong lĩnh vực sản xuất, chế biến, nhận diện và đánh giá các nguyên liệu, sản phẩm. Những nhu cầu chính như: Công nghệ thu gom, phân loại, tái chế tiên tiến; công nghệ xử lý vật liệu hiệu quả; công nghệ sản xuất hỗ trợ thiết kế để lưu thông sản phẩm; nền tảng tương tác để tăng cường kết nối, chia sẻ. Dựa trên các nguyên tắc đó, doanh nghiệp vận dụng chiến lược tuần hoàn nguyên liệu, vật liệu có thể được áp dụng gồm: (i) Đóng các vòng lặp thông qua thiết kế loại bỏ chất thải và ô nhiễm, loại bỏ việc khai thác, sử dụng vật liệu; (ii) Làm chậm vòng lặp nguyên vật liệu: Giữ cho các vật liệu được sử dụng lâu dài; (iii) Thu hẹp vòng lặp thông qua việc sử dụng ít hơn nguyên liệu, vật liệu nhưng cho nhiều mục đích hơn. Chính việc áp dụng các chiến lược đó tạo ra động lực giá trị cốt lõi, bền vững trong kinh doanh của từng doanh nghiệp - đó chính là lợi ích của người tiêu dùng như mô tả ở Bảng 1.
Bảng 1. Các động lực giá trị của KTTH và lợi ích liên quan đến người tiêu dùng

(Nguồn: Anbumoshi, 2018)
2. Quản lý chất thải và kinh tế tuần hoàn
Luật BVMT định nghĩa “Chất thải là vật chất ở thể rắn, lỏng, khí hoặc ở dạng khác được thải ra từ hoạt động sản xuất, kinh doanh, dịch vụ, sinh hoạt hoặc hoạt động khác”. Chất thải là nguồn chính gây ra hệ quả ô nhiễm, suy thoái môi trường, chất thải phát sinh trong tất cả các giai đoạn khác nhau của hoạt động sản xuất, kinh doanh và sinh hoạt hàng ngày của con người. Do đó, việc phòng ngừa, giảm thiểu, giám sát, phân loại, thu gom, vận chuyển, tái sử dụng, tái chế, xử lý chất thải cần phải được cân nhắc, xem xét trong tất cả các công đoạn của quá trình sản xuất, kinh doanh, tiêu dùng và thải bỏ; xem xét trong tất cả các cấp độ khác nhau của các mô hình kinh tế từ hộ gia đình, cơ sở sản xuất kinh doanh, dịch vụ đến cộng đồng dân cư, khu đô thị, địa phương, quốc gia, khu vực và toàn cầu.

Hình 2. Khung biện pháp ưu tiên để thực hiện QLCT, KTTH
(Nguồn: Potting et al., (2017, p. 5)
Nhằm đạt được mục tiêu chính của KTTH, các quốc gia, địa phương, doanh nghiệp có thể linh hoạt lựa chọn biện pháp khác nhau theo khung phương pháp 9Rs như trình bày ở Hình 2 để thiết kế, vận hành mô hình phát triển tại địa phương, doanh nghiệp. Đặc biệt, ở cấp độ mô hình kinh doanh, thông qua việc vận dụng những biện pháp cụ thể này sẽ hình thành ra các mô hình kinh doanh tuần hoàn như sử dụng tối ưu tài nguyên, phục hồi giá trị và hỗ trợ tuần hoàn. Theo Hình 2, mô phỏng các biện pháp theo thứ tự ưu tiên thực hiện KTTH có thể chia thành 3 nhóm theo thứ tự sau:
(i) Hạn chế sử dụng, bao gồm: Giảm các sản phẩm không thân thiện môi trường; tối ưu hóa sử dụng thiết bị, sản phẩm; tăng hiệu quả sản xuất, sử dụng hợp lý tài nguyên, nguyên liệu, vật liệu;
(ii) Kéo dài vòng đời sản phẩm và các linh kiện, cấu kiện của sản phẩm, bao gồm: Tái sử dụng (sản phẩm được người tiêu dùng khác tái sử dụng); tu sửa (sửa chữa hoặc bảo trì sản phẩm bị lỗi để kéo dài thời gian sử dụng); tân trang (phục hồi và nâng cấp sản phẩm cũ); tái sản xuất (sử dụng thành phần, linh kiện, cấu kiện của các sản phẩm thải bỏ vào chức năng tương tự); thay đổi mục đích sử dụng (sản phẩm hoặc linh kiện, cấu kiện của sản phẩm thải bỏ cho sản phẩm mới có chức năng khác);
(iii) Giảm chất thải phát sinh, bao gồm: Tái chế chất thải (xử lý, chế biến chất thải để chuyển hóa thành nguyên liệu, nhiên liệu, vật liệu có ích); thu hồi năng lượng thông qua thiêu đốt chất thải.
Đặt các biện pháp của KTTH theo mục tiêu của quản lý chất thải (QLCT) cho thấy, KTTH không phải QLCT nhưng xem chất thải là trung tâm, là tài nguyên và QLCT là trọng tâm của thực hiện KTTH, thông qua thực hiện KTTH sẽ góp phần quan trọng để hướng đến các mục tiêu của nền kinh tế xanh, vừa “mang lại hạnh phúc cho con người, công bằng xã hội, vừa giảm thiểu đáng kể các nguy cơ về môi trường và suy giảm sinh thái”.

Hình 3. Mối quan hệ giữa QLCT với KTTH, kinh tế xanh
(Nguồn: Idiano D’Adamo, 2019)
KTTH vận hành theo cách tiếp cận hệ thống với đầy đủ 5 khâu gồm thiết kế, sản xuất, tiêu dùng, QLCT, chuyển chất thải thành tài nguyên. Xét về vị trí của QLCT trong KTTH cho thấy, thực hiện các biện pháp của KTTH chính là chuyển đổi tư duy tiếp cận trong phát triển theo hướng xem chất thải là tài nguyên ở tất cả các công đoạn khác nhau.

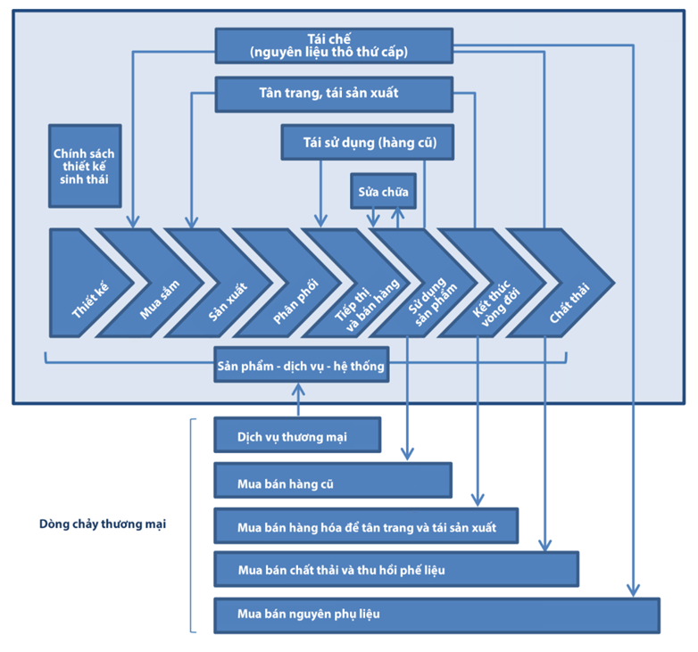
Hình 4. Các chiến lược chính của KTTH
(Nguồn: Nancy M.P.Bocken, 2015)
Trên cơ sở các biện pháp của KTTH, các tổ chức, cá nhân thực hiện có thể linh hoạt lựa chọn biện pháp phù hợp dựa trên 2 cách tiếp cận: (i) Từ thượng nguồn (upstream) với phương châm lấy thiết kế làm căn bản để thúc đẩy áp dụng KTTH; (ii) Từ hạ nguồn (downstream) với việc nỗ lực áp dụng biện pháp thu gom, phân loại, xử lý, tái chế, tái sử dụng chất thải ở khâu cuối của hoạt động khai thác, sản xuất, phân phối, tiêu dùng. Cùng với đó, 3 chiến lược căn bản như Hình 4 lần lượt gồm: (i) Đóng các vòng lặp tài nguyên (close the loops) nhằm tạo ra một dòng chảy tuần hoàn thông qua việc tái chế tài nguyên; (ii) Làm chậm vòng lặp tài nguyên (slow the loops) thông qua kéo dài thời gian sử dụng của sản phẩm để làm chậm dòng tài nguyên tổng thể; (iii) Thu hẹp các luồng tài nguyên (narrow the loops), hướng đến sử dụng ít tài nguyên hơn cho mỗi sản phẩm.
KTTH không chỉ dừng ở nghĩa vụ mà còn là cơ hội kinh doanh tiềm năng của doanh nghiệp. Các ý tưởng chính tạo động lực cho KTTH chính là “tư duy lại - rethink” và “thiết kế lại - redesign”. Cùng với đó, 9 yếu tố cơ bản của một mô hình sản xuất kinh doanh bao gồm khách hàng, tạo lập giá trị, các kênh, quan hệ khách hàng, doanh thu, các nguồn tài nguyên chính, hoạt động chính, đối tác chính và cấu trúc chi phí (Hình 5). Các ý tưởng và 9 yếu tố đó sẽ được kết hợp theo nhiều cách khác nhau, phụ thuộc vào việc cho phép tạo ra các mô hình sản xuất kinh doanh độc đáo.

Hình 5. Các yếu tố cơ bản của mô hình sản xuất kinh doanh
(Nguồn: Osterwalder, A.,&Pigneur, Y (2010)
Các doanh nghiệp sáng tạo áp dụng nguyên lý, biện pháp thực hiện KTTH vào quá trình xây dựng dự án kinh doanh, thiết kế từng sản phẩm của mỗi doanh nghiệp để hình thành ra các mô hình kinh doanh tuần hoàn. Bảng 2 mô tả 5 nhóm mô hình kinh doanh tuần hoàn chính gắn với các đặc trưng, động lực, phân loại và tiềm năng áp dụng theo ngành, lĩnh vực… sẽ hình thành từ quyết tâm đổi mới, sáng tạo trên nền tảng chính sách, pháp luật và thành tựu của khoa học, công nghệ, số hóa.
Bảng 2. Các mô hình kinh doanh tuần hoàn chính hình thành và phát triển từ việc thúc đẩy KTTH

3. Công nghệ số hóa và KTTH
Tác giả Anbumoshi (2022) thống kê cho thấy, hiện nay, phát triển các công nghệ số tiêu biểu được biết đến như: Công nghệ thông tin và truyền thông, hệ thống mạng, truyền thông mạng - Internet vạn vật (IoT), mô phỏng, phân tích dữ liệu, robot, thực tế ảo tăng cường và các công cụ thông minh hỗ trợ con người… Cùng với đó, có 10 công nghệ mới tiềm năng cho thúc đẩy thực hiện KTTH như: Điện thoại di động; công nghệ giao tiếp giữa máy với máy; điện toán đám mây; phương tiện truyền thông đa phương tiện xã hội cho doanh nghiệp; phân tích dữ liệu lớn (Big data); thiết kế mô-đun; tái chế tiên tiến; công nghệ khoa học vật chất và cuộc sống; hệ thống theo dõi, giám sát; công nghệ in 3D.

Hình 6. Mối liên hệ giữa KTTH và Internet vạn vật
(Nguồn: CEIOT, 2019)
Internet vạn vật (IOT) là nền tảng cho việc hình thành và vận hành công nghệ số hóa, tạo động lực thúc đẩy áp dụng KTTH trong bối cảnh mới. Đặc biệt, internet vạn vật và KTTH cần được xem là hai hợp phần gắn kết chặt chẽ với nhau, việc phát triển song song cả hai phạm trù này sẽ tạo ra sự cộng hưởng để đạt được mục tiêu vừa phát triển kinh tế, vừa sử dụng hiệu quả nguồn vốn tự nhiên, giảm phát sinh chất thải, giảm tác động xấu đến môi trường. Ngược lại, việc chỉ chú trọng một phạm trù sẽ dẫn đến những tác động không bền vững. Ví dụ, nếu chỉ thúc đẩy áp dụng KTTH mà không lồng ghép công nghệ, thành tựu của số hóa thì KTTH lúc này chỉ là những biện pháp tái chế, tái sử dụng truyền thống; hoặc nếu chỉ thúc đẩy số hóa mà không chú trọng đến KTTH sẽ tiềm ẩn nguy cơ tạo ra sức tiêu dùng lớn, kéo theo đó là khối lượng chất thải phát sinh sẽ lớn.
Thực tiễn số hóa có thể áp dụng, góp phần đạt được tất cả các mục tiêu của QLCT như phòng ngừa, giảm thiểu, giám sát, phân loại, thu gom, vận chuyển, tái sử dụng, tái chế và xử lý chất thải. Theo từng cấp độ của mô hình KTTH cho thấy các tổ chức, cá nhân có thể áp dụng như Bảng 3.
Bảng 3. Áp dụng số hóa trong kinh doanh và QLCT

(Nguồn: Anbumozhi, 2022)
(i) Ở cấp độ mô hình sản xuất, kinh doanh đơn lẻ, các doanh nghiệp có thể áp dụng số hóa để thúc đẩy sản xuất sạch hơn, thiết kế và quản lý sản phẩm theo tiêu chí sinh thái; hình thành kênh mua sắm xanh từ khu vực tiêu dùng; phát triển hệ thống tái chế, tái sử dụng sản phẩm, hình thành các nhà máy xử lý chất thải vận hành hiệu quả trên nền tảng công nghệ hiện đại và số hóa.
(ii) Ở cấp độ khu vực, việc thúc đẩy áp dụng công nghệ số để QLCT, phát triển các mô hình khu công nghiệp cộng sinh, khu công nghiệp sinh thái, mở cửa thị trường và thuận lợi hóa thương mại cho các sản phẩm, hàng hóa, dịch vụ liên quan đến KTTH.
(iii) Ở cấp độ quản lý nhà nước, thông qua việc số hóa sẽ góp phần nâng cao hiệu quả, hiệu lực trong các hoạt động như quan trắc tự động, thu thập, quản lý và phân tích dữ liệu, kiểm soát nguồn thải, sử dụng dữ liệu hiệu quả, hỗ trợ dự báo, cảnh báo, ứng phó sự cố kịp thời. Trên cơ sở đó, chính quyền các cấp có thể thiết lập mạng lưới liên kết công nghiệp theo vùng, liên vùng; phát triển hoạt động kinh tế có liên quan đến KTTH như dịch vụ cho thuê, thiết kế, sửa chữa, tân trang để tạo việc làm cũng như thu nhập cho người dân; công nghệ số cũng chứa đựng tiềm năng hỗ trợ các cơ quan quản lý nhà nước áp dụng vào công tác QLCT như phát triển khu đô thị cộng sinh kết hợp với đô thị thông minh, theo dõi, vận hành hệ thống thu gom, phân loại chất thải.

Hình 7. KTTH và cơ hội xuất hiện các hàng hóa, dịch vụ mới
(Nguồn: OECD, 2021)
Thông qua việc tạo ra những mô hình kinh doanh tuần hoàn mới, nhiều loại hàng hóa, dịch vụ mới cũng được hình thành trong tương lai theo cách tiếp cận, chiến lược và biện pháp khác nhau của KTTH. Tổ chức OECD 2021 đã chỉ ra những loại hàng hóa và dịch vụ tiềm năng sẽ xuất hiện như thiết kế sinh thái, thiết kế để tái chế, tái sử dụng; hàng hóa cũ; dịch vụ tân trang, sửa chữa, cập nhật; mua bán nguyên liệu, nhiên liệu thứ cấp; công nghệ, thiết bị và sản phẩm thúc đẩy áp dụng KTTH… Để KTTH thực sự có ý giá trị thì đòi hỏi các sản phẩm, dịch vụ tiềm năng này được thị trường đón nhận và giao dịch một cách thuận lợi trên thị trường với cách thức nhanh nhất, thuận tiện nhất, chi phí thấp nhất. Vì vậy, bên cạnh việc hoàn thiện tiêu chuẩn, quy chuẩn thì việc thúc đẩy mở cửa thị trường, thuận lợi hóa thương mại cho các hàng hóa và dịch vụ này là rất cần thiết trong tương lai. Số hóa, phát triển các nền tảng chia sẻ, sàn thương mại điện tử, ứng dụng công nghệ số sẽ là những giải pháp căn bản mà Chính phủ của các nước, các doanh nghiệp cần nghĩ tới để đổi mới tư duy ngay trong tiến trình hoạch định và thực thi chính sách, thiết kế hoạt động sản xuất, kinh doanh.
4. Kết luận và kiến nghị
Thông qua hệ thống hóa mối quan hệ giữa số hóa với QLCT và KTTH, bài viết đã cho thấy mối quan hệ hữu cơ giữa phát triển công nghệ số, QLCT và KTTH. KTTH không phải là QLCT nhưng KTTH xem QLCT là trung tâm ở tất cả các cấp độ, công đoạn khác nhau. Để thực hiện thành công KTTH thì việc xem chất thải là tài nguyên ngay từ giai đoạn thiết kế đến sản xuất, phân phối và tiêu dùng sẽ góp phần tạo ra động lực giá trị cốt lõi trong sản xuất, kinh doanh. Cùng với đó, bài viết cũng chỉ ra tất cả các mô hình áp dụng thành tựu của cách mạng công nghiệp 4.0, CĐS và KTTH đều có liên quan đến sự đổi mới đáng kể và các yếu tố công nghệ thông tin, Internet vạn vật (IOT). Sự phát triển của Cuộc cách mạng công nghiệp lần thứ 4 với sự bùng nổ về công nghệ số trên nền tảng của IOT hiện nay chính là nguồn cảm hứng, động lực cho thúc đẩy phát triển KTTH. Cùng với đó, bài viết đã chỉ ra việc chú trọng phát triển cùng lúc cả hai phạm trù này sẽ tạo ra sự cộng hưởng rất lớn để thúc đẩy giải quyết hài hòa mối quan hệ giữa kinh tế, lợi nhuận kinh doanh với môi trường.
Trên cơ sở những lợi ích và mối quan hệ giữa các khía cạnh này, việc hoàn thiện thể chế, chính sách, pháp luật và cơ chế phối hợp, điều hành theo nguyên tắc hệ thống, hiệu quả là quan trọng và cần thiết. Việc thúc đẩy CĐS, áp dụng thành tựu của công nghệ số cần được xem là một trong những giải pháp chính của Kế hoạch hành động quốc gia thực hiện KTTH. Cần phải thúc đẩy đổi mới sáng tạo trong toàn hệ thống để hình thành, phát triển, liên kết các sáng kiến KTTH dựa trên xung động về mặt kỹ thuật, công nghệ thương mại và pháp lý.
TS. Lại Văn Mạnh*, ThS. Nguyễn Thu Trang
Viện Chiến lược, Chính sách tài nguyên và môi trường
(Bài đăng trên Tạp chí Môi trường, số 10/2022)
(*) Thành viên nhóm nghiên cứu mạnh về quản trị, kinh doanh và phát triển bền vững, Học viện Nông nghiệp Việt Nam
Tài liệu tham khảo
1. Quốc hội khóa 14 (2020). Luật BVMT, Luật số 72/2020/QH14.
2. Thủ tướng Chính phủ (2022). Nghị định quy định chi tiết một số điều của Luật BVMT, Nghị định số 08/2022/NĐ-CP
3. Nguyễn Diễn Châu, Hồ Thị Thanh Hiền, Lâm Trúc Thanh (2022): Hiện trạng CĐS trong QLCT công nghiệp hướng tới KTTH tại các tỉnh phía Nam. Tạp chí Khí tượng thủy văn 2022.
4. Anbumozhi (2018). Industry 4.0: Empowering ASEAN for the Circular Economy, Economic Research Institute for ASEAN and East Asia.
5. Anbu (2020). Assessing the Readlines for Industry 4.0 and The circular economy, ERIA publication
6. Anbumozhi (2022). Role of innovation and digital transformation to promote circular economy. Hội thảo khoa học về thúc đẩy đổi mới sáng tạo và chuyển đổi số thực hiện kinh tế tuần hoàn, ISPONRE.
7. CEIOT (2019). A Framework for Pairing Circular Economy and IoT, https://www.ce-iot.eu/
8. Nancy M.P. Bocken (2015). Product design and business model strategies for a circular economy, https://www.rescoms.eu/assets/downloads/Business-models-and-design-for-a-closed-loopFINAL.pdf?fbclid=IwAR0gm0ZUG7t0jgWcf9Ng8VdG1r47RfgAOZhFVhVUSLSe5duh-9ot7wioDO0
9. Idiano D’Adamo (2019). Adopting a Circular Economy: Current Practices and Future Perspectives, https://www.mdpi.com/2076 0760/8/12/328/htm?fbclid=IwAR0dsPHY0WH0B7ovnfS9zN4ZTJiUsB9POaZD-2-M5lbTADLxn1hdcw1g6RI
10.Okechukwu Okorie (2018). Digitisation and the Circular Economy: A Review of Current Research and Future Trends, https://www.mdpi.com/1996-1073/11/11/3009/htm
11. OECD (2019). Business Models for the Circular Economy, https://www.oecd.org/environment/business-models-for-the-circular-economy-g2g9dd62-en.htm?fbclid=IwAR2J8AOMgfVnA-g5Dta3ANbNkxXLBm304B_cF5Qb6NohZin64cDiK67MmC0
12. OECD (2021). International Trade and the Transition to a Circular Economy
13. Osterwalder, A., & Pigneur, Y. (2010). Business model generation. John Wiley & Sons.
14. S. Vanhamaki, et al., Int. J. Sus. Dev. Plann. Vol. 14, No. 1 (2019) 31–43. Bio-based Circular Economy in European National and Regional Strategies,https://www.researchgate.net/figure/The-system-level-approach-to-circular-economy-describes-the-actors-on-macro-meso-and_fig1_332222148?fbclid=IwAR17Gc-3qQcbGtYNHEQXgjlsGooD1AkPG4B9JaQ-_sl8oWAjdJte91YPTvg
15.The Ellen MacArthur Foundation (2019). The butterfly diagram: visualising the circular economy, https://ellenmacarthurfoundation.org/circular-economy-diagram